我院四项教学教改成果荣获第八届广西中等职业教育教学改革成果奖项
根据教育部《关于开展2014年国家级教学成果奖评审工作的通知》(教师[2013]14号)文件的要求,为推荐我区优秀教育教改成果参与国家级评选工作,1月20号,自治区教育厅向全区各中职院校发布了《关于开展第八届(2014年)广西中等职业教育优秀教改成果评选工作的通知》(桂教办〔2014〕19号),计划通过遴选出参与第八届教学教改成果评选的优秀成果,推荐申报国家级教学成果奖。
1994年国务院颁布了《教学成果奖励条例》,把“国家教学成果奖”同“国家自然科学奖”、“国家技术发明奖”、“国家科学技术进步奖”同设为国家级奖项;4年一度的国家教学成果奖是国内迄今为止人文社科类奖中唯一的国家级奖,且(中职)职业教育类成果今年第一次获得该奖项的参评资格。国家级教学成果荣誉对任何学校都具有重大意义,它不仅代表了一所学校的教学水平,也是确立教学名师、教学团队、精品课程、特色与优质专业、实验教学示范中心、人才培养模式创新实验区等,学院排名、专业评估、资格鉴定授权点申报等工作一个不可或缺的条件。因此,从自治区教育厅到区内广大中职院校都极其重视本次参评机会。
1月24日下午,广西中等职业教育教学改革指导中心在广西师范学院召开2014年职业教育国家级教学成果奖申报培训会,尽管新春佳节即至,大多数职业院校还是派出了以主管教学副校长及教师为代表参加会议,我院教务与科研处副主任黄良奔与干事唐艺支参加了此次培训。
按照申报工作的时限要求(2月15号前须送达申报材料)和填报、印制、报送材料等程序的日程安排,2月7日关菲明副院长召集教务与科研处及各专业教学系、部,学院办公室等部门中层人员开会布置任务:由教学部门挑选自2010年起能反映职教教育教学规律,具有独创性、新颖性、实用性,对提高教学水平和教育质量、实现培养目标产生明显效果的教育教学成果进行参评,所有参评材料要求于12号之前完成,13号交付院办负责印制后送达广西中等职业教育教学改革指导中心参评。在此期间,各教学部门中层干部组织教师、职工在寒假期间多次会面、探讨、交流,挑选出5个项目并撰写申报材料,加班加点,按时按量完成好材料填写,佐证资料整理,印制成册等大量工作并按时送达参评。
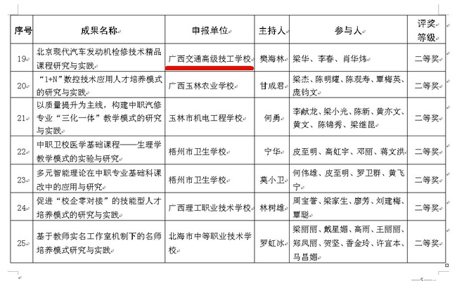
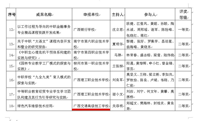
近日,第八届广西中等职业教育教学改革成果获奖公示喜报传来,我院参评的四项优秀教学教改成果获奖,其中,《广西中职汽车运用与维修专业建设共建共享模式的研究与实践》荣获一等奖,《绿色汽车维修技术应用》、《北京现代汽车发动机检修技术精品课程研究与实践》荣获二等奖,《汽车维修教学的信息化建设及资源库整合研究》荣获三等奖。目前,荣获一等奖的成果已经制作好反映成果的视频材料,建设完毕用于进行网络评审的专题网站,由区教育厅组织省外同行业专家进行鉴定,向国家教育部推荐参与国家级教学成果奖评审。
